31 Maret 2022

Tumor Kanker Kanker tumor perbedaan beda deherba sudah karakter kenali penting menyusunnya proses berubah

If you are looking for Hoe ontstaat kanker? | KWF Kankerbestrijding you've came to the right page. We have 9 Pics about Hoe ontstaat kanker? | KWF Kankerbestrijding like Jangan Keliru Berikut Perbedaan Tumor dan Kanker yang Sebenarnya, Kenali 8 Perbedaan Tumor dan Kanker yang Paling Penting • Deherba.com and also Jangan Keliru Berikut Perbedaan Tumor dan Kanker yang Sebenarnya. Here it is:

Hoe Ontstaat Kanker? | KWF Kankerbestrijding

Hoe ontstaat kanker? | KWF Kankerbestrijding www.kwf.nl

kanker ontstaat kankercellen kwf lichaam

Apa Sih Perbedaan Tumor Dan Kanker Itu?

Apa Sih Perbedaan Tumor dan Kanker itu? www.tergaul.com

perbedaan kanker sel sih biologi ganas jinak pengertian ciri apakah kumpulan

Penyakit Kanker Otak

Penyakit Kanker Otak www.erwinedwar.com

kanker otak penyakit

Cara Pengobatan Kanker-Tumor Otak (Brain Tumor) - Education Articles

Cara Pengobatan Kanker-Tumor Otak (Brain Tumor) - Education Articles prasko17.blogspot.com

tumor otak kanker pengobatan tindakan pemimpi belakang latar

Inilah Perbedaan Tumor Dan Kanker Sebenarnya - Allianz Syariah

Inilah Perbedaan Tumor dan Kanker Sebenarnya - Allianz Syariah allisya.id

kanker tumor perbedaan sebenarnya

Kenali 8 Perbedaan Tumor Dan Kanker Yang Paling Penting • Deherba.com

Kenali 8 Perbedaan Tumor dan Kanker yang Paling Penting • Deherba.com www.deherba.com

kanker tumor perbedaan beda deherba sudah karakter kenali penting menyusunnya proses berubah

Tumor Vs Kanker, Bedanya Apa Sih?

Tumor Vs Kanker, Bedanya Apa Sih? health.detik.com

kanker bedanya sih detik

Jangan Keliru Berikut Perbedaan Tumor Dan Kanker Yang Sebenarnya

Jangan Keliru Berikut Perbedaan Tumor dan Kanker yang Sebenarnya www.zurich.co.id

kanker quimioterapia kanser paziente infermiera rahim monosit jangan perbedaan keliru sebenarnya oncologist tinggi pasien cancers tanda intervento ospedale preparazione femmina

Tumor Dan Kanker - BELAJAR BIOLOGI

Tumor dan Kanker - BELAJAR BIOLOGI robi-biologi.blogspot.com

kanker tumor

Kenali 8 perbedaan tumor dan kanker yang paling penting • deherba.com. Jangan keliru berikut perbedaan tumor dan kanker yang sebenarnya. Kanker quimioterapia kanser paziente infermiera rahim monosit jangan perbedaan keliru sebenarnya oncologist tinggi pasien cancers tanda intervento ospedale preparazione femmina


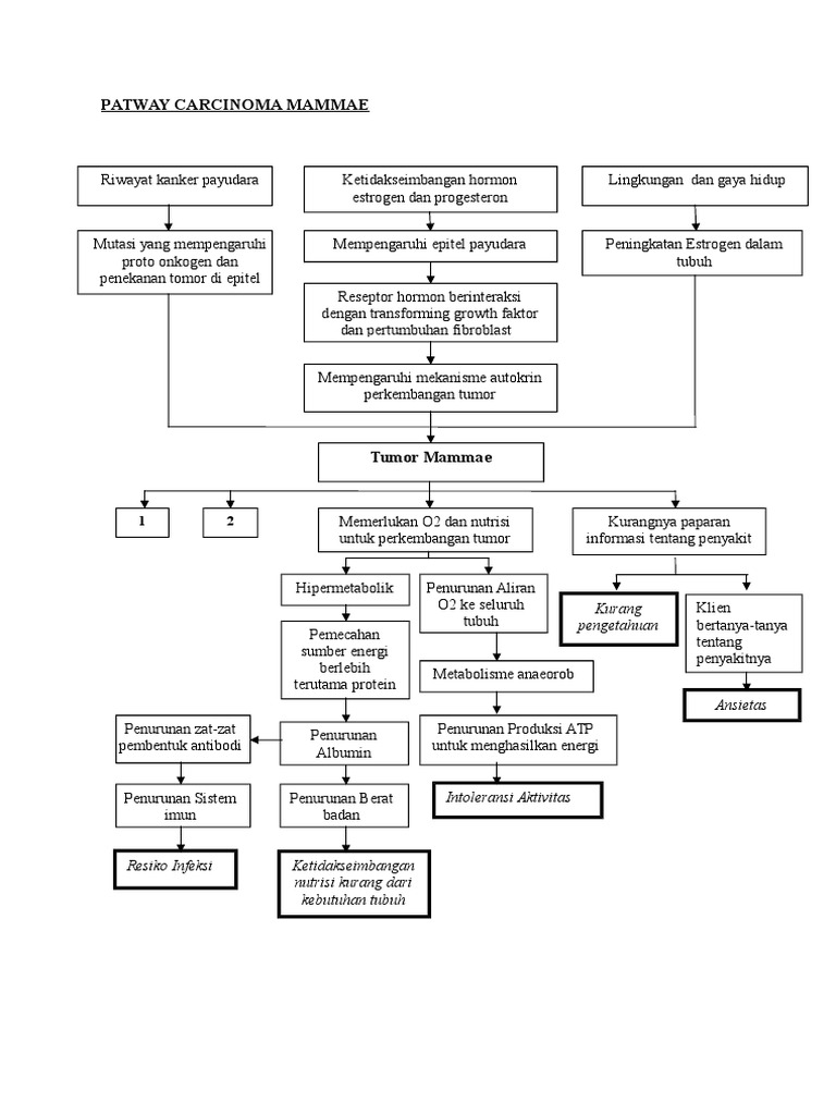
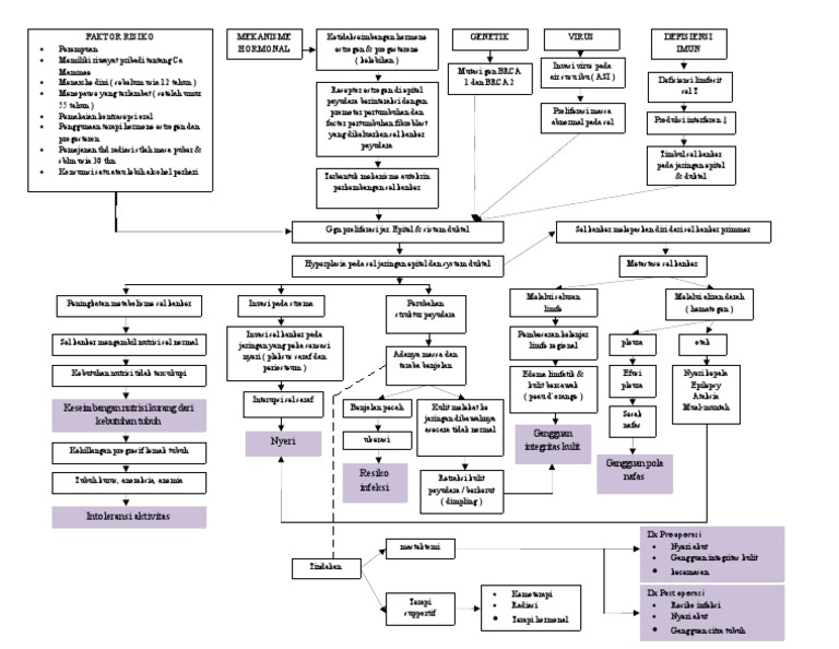
Pathway Kanker Payudara Woc kanker payudara

If you are looking for WOC kanker payudara you've came to the right page. We have 9 Images about WOC kanker payudara like Kanker Serviks Nyeri Punggung - Maybe you would like to learn more, ASKEP KANKER SERVIKS PDF DOWNLOAD and also Kanker Serviks Nyeri Punggung - Maybe you would like to learn more. Read more:

WOC Kanker Payudara

WOC kanker payudara www.scribd.com

woc kanker payudara mammae pathway

Perawat Hati: Askep Gangguan Menstruasi

Perawat Hati: Askep Gangguan Menstruasi perawathati.blogspot.co.id

gangguan amenore menstruasi askep etiologi hati

WOC Kanker Payudara

WOC kanker payudara www.scribd.com

payudara kanker woc

Pathway Tumor Mammae

Pathway Tumor Mammae id.scribd.com

mammae pathway tumor

ASKEP KANKER SERVIKS PDF DOWNLOAD

ASKEP KANKER SERVIKS PDF DOWNLOAD friendsoflincolnlakes.org

kanker serviks askep cervix pasien keperawatan kandung kemih uterus asuhan recommended hidayatul

Askep Kanker Endometrium Pdf Software - Ieseoseost

Askep kanker endometrium pdf software - ieseoseost ieseoseost.weebly.com

Kanker Serviks Nyeri Punggung - Maybe You Would Like To Learn More

Kanker Serviks Nyeri Punggung - Maybe you would like to learn more peggythemanty.blogspot.com

pathway kanker mammae payudara serviks pendahuluan carsinoma mamae

Jurnal Tentang Kanker Paru | Link Guru

Jurnal Tentang Kanker Paru | Link Guru www.linkguru.net

paru kanker tentang jurnal uwie

Perawat Hati: Askep Ca Mamae

Perawat Hati: Askep Ca Mamae perawathati.blogspot.com

mamae kanker

Perawat hati: askep gangguan menstruasi. Mammae pathway tumor. Askep kanker serviks pdf download


30 Maret 2022

deteksi dini tumbuh kembang balita Tumbuh dini deteksi stimulasi intervensi kembang posyandu sdidtk jeruk balita

If you are looking for Penjelasan DDTK (Deteksi Dini Tumbuh Kembang) Anak Balita pada PAUD you've came to the right place. We have 9 Pictures about Penjelasan DDTK (Deteksi Dini Tumbuh Kembang) Anak Balita pada PAUD like PROGRAM PPAUD KABUPATEN PACITAN: DETEKSI DINI TUMBUH KEMBANG BALITA, Penjelasan DDTK (Deteksi Dini Tumbuh Kembang) Anak Balita pada PAUD and also DDTK (Deteksi Dini Tumbuh Kembang) Anak Balita pada Pendidikan Anak. Here it is:

Penjelasan DDTK (Deteksi Dini Tumbuh Kembang) Anak Balita Pada PAUD

Penjelasan DDTK (Deteksi Dini Tumbuh Kembang) Anak Balita pada PAUD paudbfqnaskdb.blogspot.co.id

tumbuh balita deteksi dini ddtk kembang anak penjelasan paud

(PDF) Deteksi Dini Gangguan Tumbuh Kembang Balita

(PDF) Deteksi Dini Gangguan Tumbuh Kembang Balita www.researchgate.net

tumbuh kembang gangguan deteksi balita

Harga Alat Deteksi Dini Tumbuh Kembang Anak - Berbagai Alat

Harga Alat Deteksi Dini Tumbuh Kembang Anak - Berbagai Alat berbagaialat.blogspot.com

dini tumbuh deteksi kembang bayi alat

PROGRAM PPAUD KABUPATEN PACITAN: DETEKSI DINI TUMBUH KEMBANG BALITA

PROGRAM PPAUD KABUPATEN PACITAN: DETEKSI DINI TUMBUH KEMBANG BALITA tfmpacitan.blogspot.com

tumbuh kembang dini deteksi balita usia ddtk perkembangan evaluasi mendeteksi pacitan

DDTK (Deteksi Dini Tumbuh Kembang) Anak Balita Pada Pendidikan Anak

DDTK (Deteksi Dini Tumbuh Kembang) Anak Balita pada Pendidikan Anak pasukanabc.blogspot.com

dini kembang deteksi tumbuh balita ddtk usia paud autis

KARTU DETEKSI DINI TUMBUH KEMBANG ANAK

KARTU DETEKSI DINI TUMBUH KEMBANG ANAK aditydeviananto.blogspot.com

kembang tumbuh deteksi dini dokumen ddtk kartu paud petunjuk pengisian

STIMULASI DETEKSI INTERVENSI DINI TUMBUH KEMBANG(SDIDTK) POSYANDU

STIMULASI DETEKSI INTERVENSI DINI TUMBUH KEMBANG(SDIDTK) POSYANDU puskesmas.bantulkab.go.id

tumbuh dini deteksi stimulasi intervensi kembang posyandu sdidtk jeruk balita

PROGRAM PPAUD KABUPATEN PACITAN: DETEKSI DINI TUMBUH KEMBANG BALITA

PROGRAM PPAUD KABUPATEN PACITAN: DETEKSI DINI TUMBUH KEMBANG BALITA tfmpacitan.blogspot.com

Https://babyologist.com/blog

https://babyologist.com/blog www.pinterest.com

tumbuh kembang bayi balita sampai pertumbuhan manfaat hamil babyologist playful senam sherly

Kartu deteksi dini tumbuh kembang anak. Ddtk (deteksi dini tumbuh kembang) anak balita pada pendidikan anak. (pdf) deteksi dini gangguan tumbuh kembang balita


Superspoe Pin on amphibia, slugterra & owl house

If you are searching about baxter bunny on Twitter: "i like your oc… you've visit to the right web. We have 9 Pictures about baxter bunny on Twitter: "i like your oc… like Martian sized by SuperSpoe on DeviantArt, SuperSpoe on Twitter: "their outfits are so great #splatoon.#Splatoon2 and also AT: SuperSpoe by The-Fun-Police on DeviantArt. Here you go:

Baxter Bunny On Twitter: "i Like Your Oc…

baxter bunny on Twitter: "i like your oc… twitter.com

Martian Sized By SuperSpoe On DeviantArt

Martian sized by SuperSpoe on DeviantArt www.deviantart.com

superspoe martian deviantart sized shortstack comics

AT: SuperSpoe By The-Fun-Police On DeviantArt

AT: SuperSpoe by The-Fun-Police on DeviantArt www.deviantart.com

superspoe sadness

SuperSpoe On Twitter: "their Outfits Are So Great #splatoon.#Splatoon2

SuperSpoe on Twitter: "their outfits are so great #splatoon.#Splatoon2 twitter.com

superspoe deviantart splatoon ssbbw gashi sizable cousins outfits meshi ika twitter

The Art Of SuperSpoe 4 - YouTube

The art of SuperSpoe 4 - YouTube www.youtube.com

superspoe

Superspoe | Tumblr

superspoe | Tumblr www.tumblr.com

superspoe tumblr commission

Pin On Amphibia, SlugTerra & Owl House

Pin on Amphibia, SlugTerra & Owl House www.pinterest.es

superspoe amphibia coruja slugterra

The Art Of SuperSpoe 3 (Dubbed) - YouTube

The Art of SuperSpoe 3 (Dubbed) - YouTube www.youtube.com

superspoe

SuperSpoe User Profile | DeviantArt

SuperSpoe User Profile | DeviantArt www.deviantart.com

superspoe

Pin on amphibia, slugterra & owl house. Baxter bunny on twitter: "i like your oc…. Superspoe amphibia coruja slugterra


gejala kanker mulut sariawan Mulut gejala kanker sembuh kunjung tanda sariawan yang

If you are searching about Sariawan Terus Menerus Salah Satu Gejala Kanker Mulut? - Mommies Daily you've came to the right place. We have 9 Pictures about Sariawan Terus Menerus Salah Satu Gejala Kanker Mulut? - Mommies Daily like gejala kanker mulut Archives - Rumah Sakit Terbaik Berstandarisasi, herbal untuk kanker lambung | herbalkankerblog and also Gejala Kanker Mulut yang Patut Diwaspadai - Berita Kota Mataram dan NTB. Here it is:

Sariawan Terus Menerus Salah Satu Gejala Kanker Mulut? - Mommies Daily

Sariawan Terus Menerus Salah Satu Gejala Kanker Mulut? - Mommies Daily mommiesdaily.com

gejala sariawan mulut kanker salah terus menerus mommiesdaily

Gejala Kanker Mulut Yang Patut Diwaspadai - Berita Kota Mataram Dan NTB

Gejala Kanker Mulut yang Patut Diwaspadai - Berita Kota Mataram dan NTB www.wartamataram.com

mulut kanker diwaspadai patut gejala usia angka serang singkat harapan

Kanker Mulut: Gejala, Penyebab, Pengobatan | HonestDocs

Kanker Mulut: Gejala, Penyebab, Pengobatan | HonestDocs www.honestdocs.id

mulut kanker honestdocs

Herbal Untuk Kanker Lambung | Herbalkankerblog

herbal untuk kanker lambung | herbalkankerblog herbalkankerblog.wordpress.com

kanker mulut rongga obat alami pencegahan langkah

Kenali Gejala Dini Kanker Mulut, Seperti Sariawan, Tetapi - JPNN.com Jogja

Kenali Gejala Dini Kanker Mulut, Seperti Sariawan, Tetapi - JPNN.com Jogja jogja.jpnn.com

Kenali Gejala-gejala Kanker Usus, Penyakit Yang Yang Merenggut Nyawa

Kenali Gejala-gejala Kanker Usus, Penyakit yang yang Merenggut Nyawa jabar.tribunnews.com

gejala kanker usus istri penyakit maulana

Jangan Sepelekan Sariawan Yang Tak Sakit, Bisa Jadi Itu Gejala Kanker Mulut

Jangan Sepelekan Sariawan yang Tak Sakit, Bisa Jadi Itu Gejala Kanker Mulut www.pantau.com

sariawan kanker sakit sepelekan

Waspada, Sariawan Ternyata Bisa Jadi Gejala Kanker Mulut – Sumsel Update

Waspada, Sariawan Ternyata Bisa Jadi Gejala Kanker Mulut – Sumsel Update sumselupdate.com

Gejala Kanker Mulut Archives - Rumah Sakit Terbaik Berstandarisasi

gejala kanker mulut Archives - Rumah Sakit Terbaik Berstandarisasi www.ciputrahospital.com

mulut gejala kanker sembuh kunjung tanda sariawan yang

Kanker mulut rongga obat alami pencegahan langkah. Sariawan terus menerus salah satu gejala kanker mulut?. Kenali gejala-gejala kanker usus, penyakit yang yang merenggut nyawa


kanker lidah penyebab Lidah kanker bengkak fungus infection newsweek curato kena okezone virile loh remehkan mengatasinya smoker maigrir mungkin dentist fungal prevent viola

If you are looking for Kanker Lidah: Pengertian, Jenis, Insiden, Penyebab, Gejala, Pengobatan you've visit to the right page. We have 9 Images about Kanker Lidah: Pengertian, Jenis, Insiden, Penyebab, Gejala, Pengobatan like Kenali Penyakit Kanker Lidah: Jenis, Penyebab, Serta Gejalanya, 6 Penyebab Kanker Lidah yang Mungkin Anda Tak Tahu page-1 : Okezone and also Kenali Penyakit Kanker Lidah: Jenis, Penyebab, Serta Gejalanya. Here it is:

Kanker Lidah: Pengertian, Jenis, Insiden, Penyebab, Gejala, Pengobatan

Kanker Lidah: Pengertian, Jenis, Insiden, Penyebab, Gejala, Pengobatan www.dpurwanto.com

kanker lidah insiden pengertian penyebab gejala pengobatan

Tiga Makanan Ini Ampuh Cegah Kanker Lidah

Tiga Makanan Ini Ampuh Cegah Kanker Lidah www.viva.co.id

kanker lidah cegah tiga ampuh

Ciri-ciri Kanker Lidah Yang Termasuk Langka, Pakai Behel Sembarangan

Ciri-ciri Kanker Lidah yang Termasuk Langka, Pakai Behel Sembarangan batam.tribunnews.com

kanker lidah ciri langka termasuk pakai behel penyebab sembarangan awal samping penderita luka mengenali umumnya benjolan

6 Penyebab Kanker Lidah Yang Mungkin Anda Tak Tahu Page-1 : Okezone

6 Penyebab Kanker Lidah yang Mungkin Anda Tak Tahu page-1 : Okezone lifestyle.okezone.com

lidah kanker bengkak fungus infection newsweek curato kena okezone virile loh remehkan mengatasinya smoker maigrir mungkin dentist fungal prevent viola

Kanker Lidah - Gejala, Penyebab Dan Mengobati - Alodokter

Kanker Lidah - Gejala, penyebab dan mengobati - Alodokter www.alodokter.com

lidah kanker

Penyebab Dan Ciri-Ciri Kanker Lidah

Penyebab dan Ciri-Ciri Kanker Lidah www.dokters.co

ciri lidah kanker penyebab penyakit

Kenali Penyakit Kanker Lidah: Jenis, Penyebab, Serta Gejalanya

Kenali Penyakit Kanker Lidah: Jenis, Penyebab, Serta Gejalanya blog.kitabisa.com

lidah kanker gejalanya penyebab penyakit kenali faktor ciri risiko dikenali kitabisa sembuh pengobatan cara sariawan tanpa

Penyebab Penyakit Kanker Lidah - Artis FTV Cecilia Vickend | Catatan

Penyebab Penyakit kanker Lidah - Artis FTV Cecilia Vickend | Catatan catatan-harian-fathan.blogspot.com

kanker lidah mengintai penyakit penyebab penderita ftv cinta sejati

Kanker Lidah- Gejala, Cara Menangani, Dan Pengobatannyaa | HonestDocs

Kanker Lidah- Gejala, Cara Menangani, dan Pengobatannyaa | HonestDocs www.honestdocs.id

lidah kanker tongue toxins gejala honestdocs nutritionist

6 penyebab kanker lidah yang mungkin anda tak tahu page-1 : okezone. Kanker lidah- gejala, cara menangani, dan pengobatannyaa. Penyebab dan ciri-ciri kanker lidah